网站首页
网站首页
机构设置
工作动态
学习园地
银发风采
老年教育
政策法规
当前位置:
首页
>
专题专栏
>
预决算公开
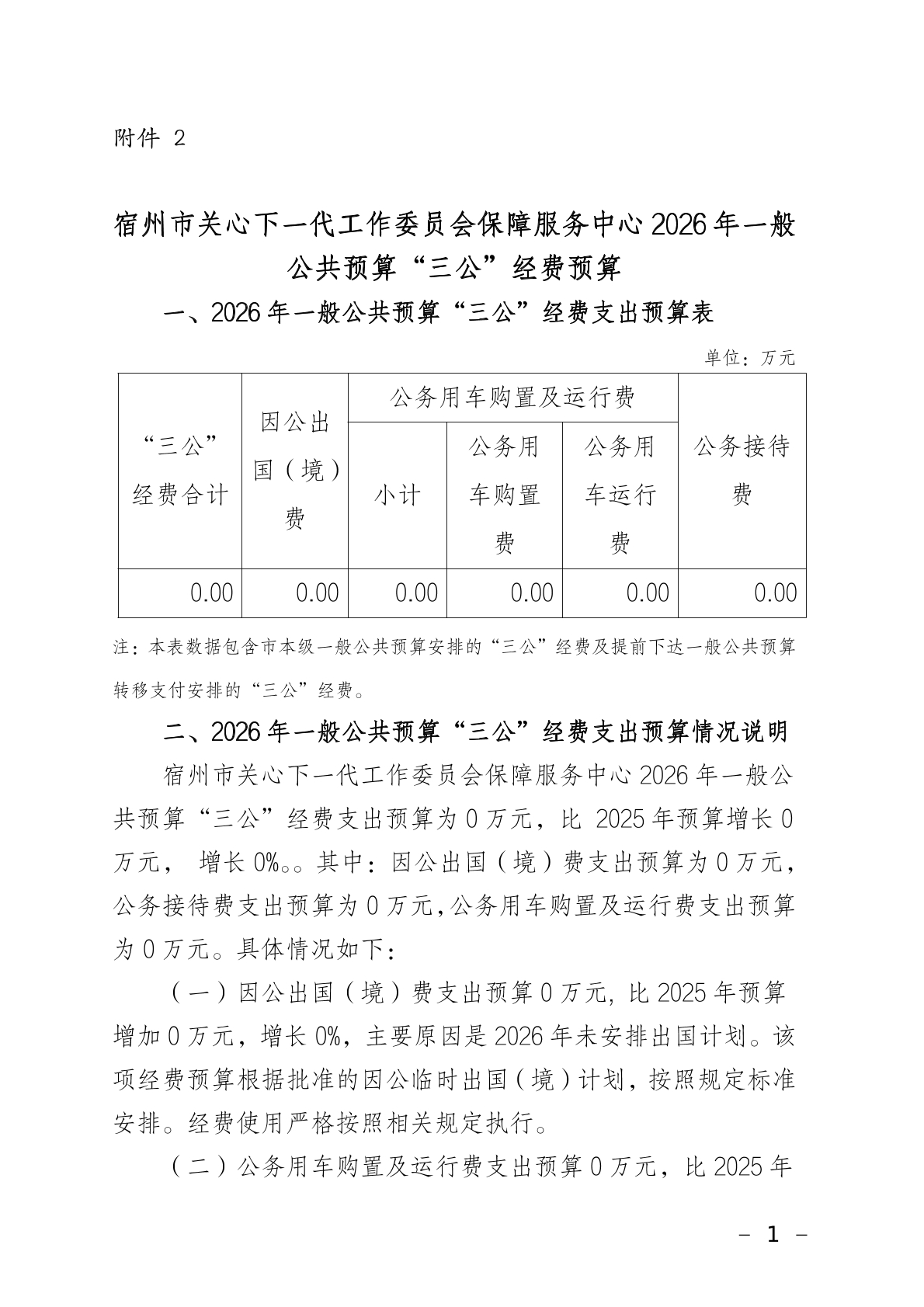
宿州市关心下一代工作委员会保障服务中心2026年一般公共预算“三公”经费预算
发布日期:2026-03-03 16:00
编辑:老干部局管理员
来源:宿州市关心下一代工作委员会保障服务中心
阅读:
次
字号:
大
中
小
扫一扫在手机打开当前页
打印本页
返回顶部