网站首页
网站首页
机构设置
工作动态
学习园地
银发风采
老年教育
政策法规
当前位置:
首页
>
专题专栏
>
预决算公开
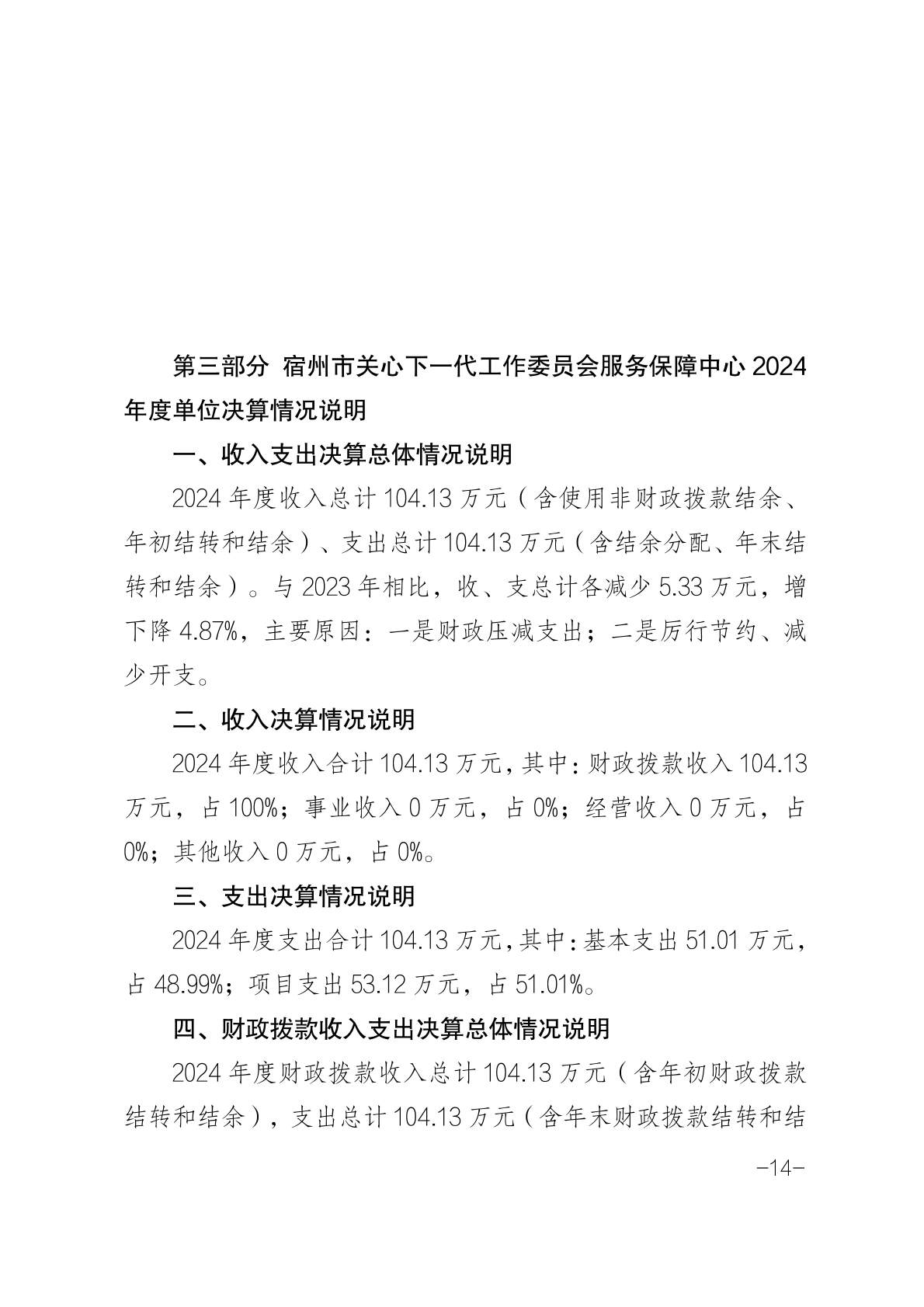
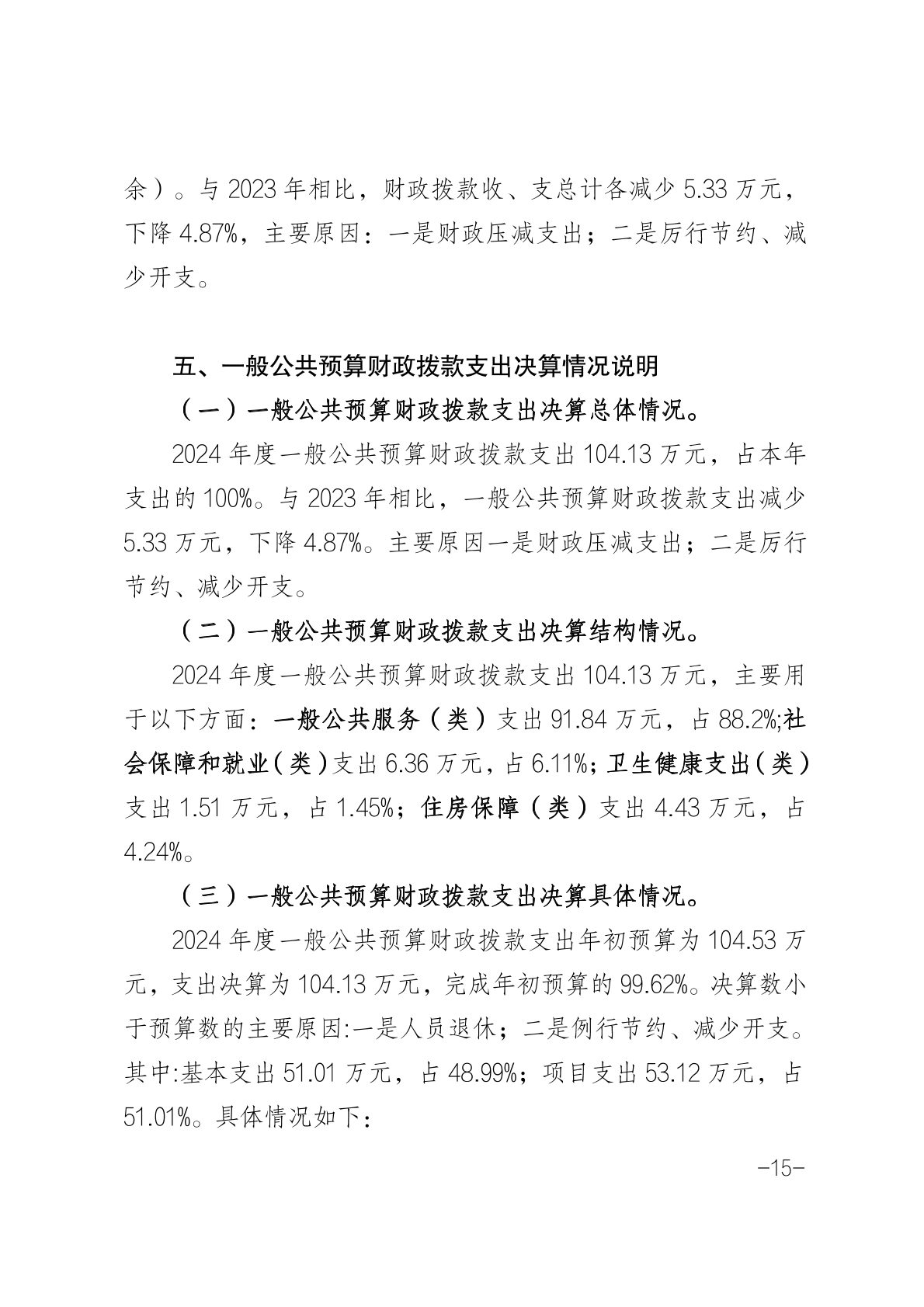
宿州市关心下一代工作委员会服务保障中心 2024 年度单位决算
发布日期:2025-08-28 23:10
编辑:老干部局管理员
来源:中共宿州市委老干部局
阅读:
次
字号:
大
中
小
扫一扫在手机打开当前页
打印本页
返回顶部