网站首页
网站首页
学校概况
学校简介
校园风光
规章制度
新闻动态
校园动态
通知公告
教学管理
师资队伍
招生简章
课程安排
教师招聘
网上课堂
活动管理
老干部活动项目
老干部活动团队
桑榆风采
视频专区
摄影天地
书画天地
宿州文苑
五彩生活
媒体聚焦
在线学习
专题专栏
文明创建
预决算公开
当前位置:
首页
>
老年大学
>
专题专栏
>
预决算公开
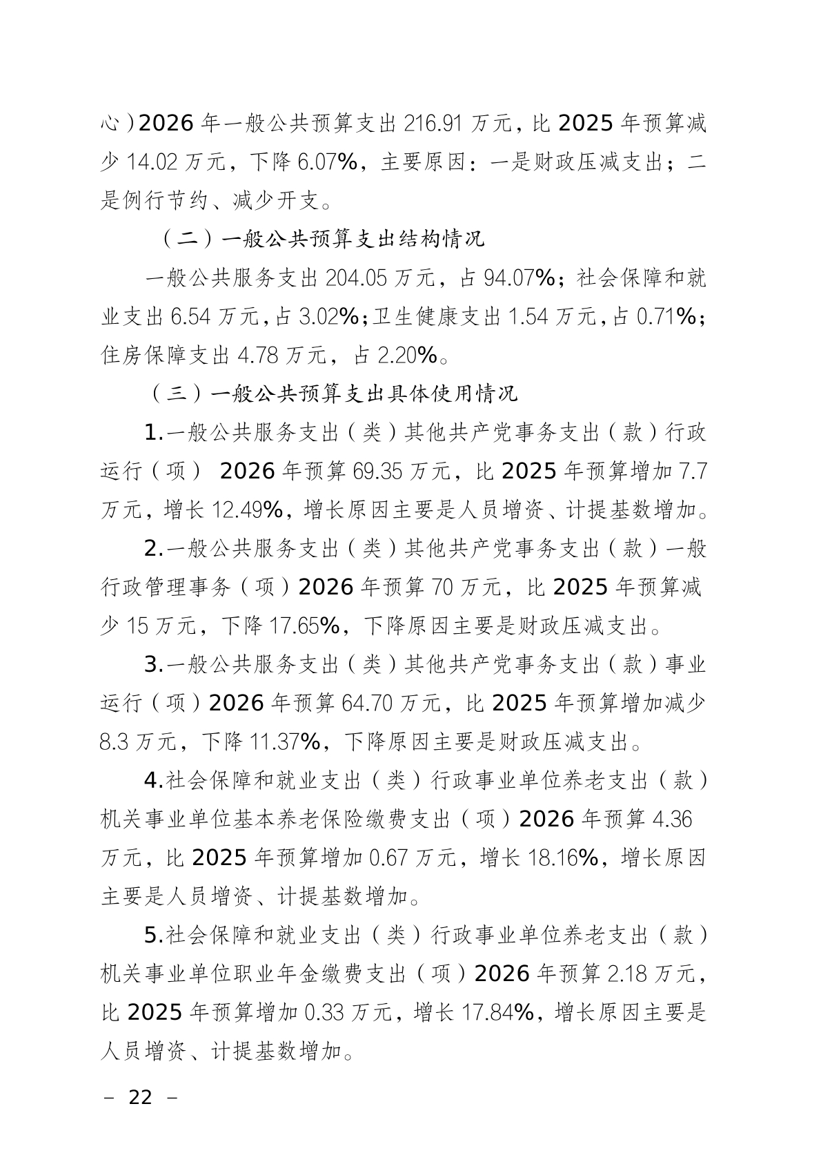
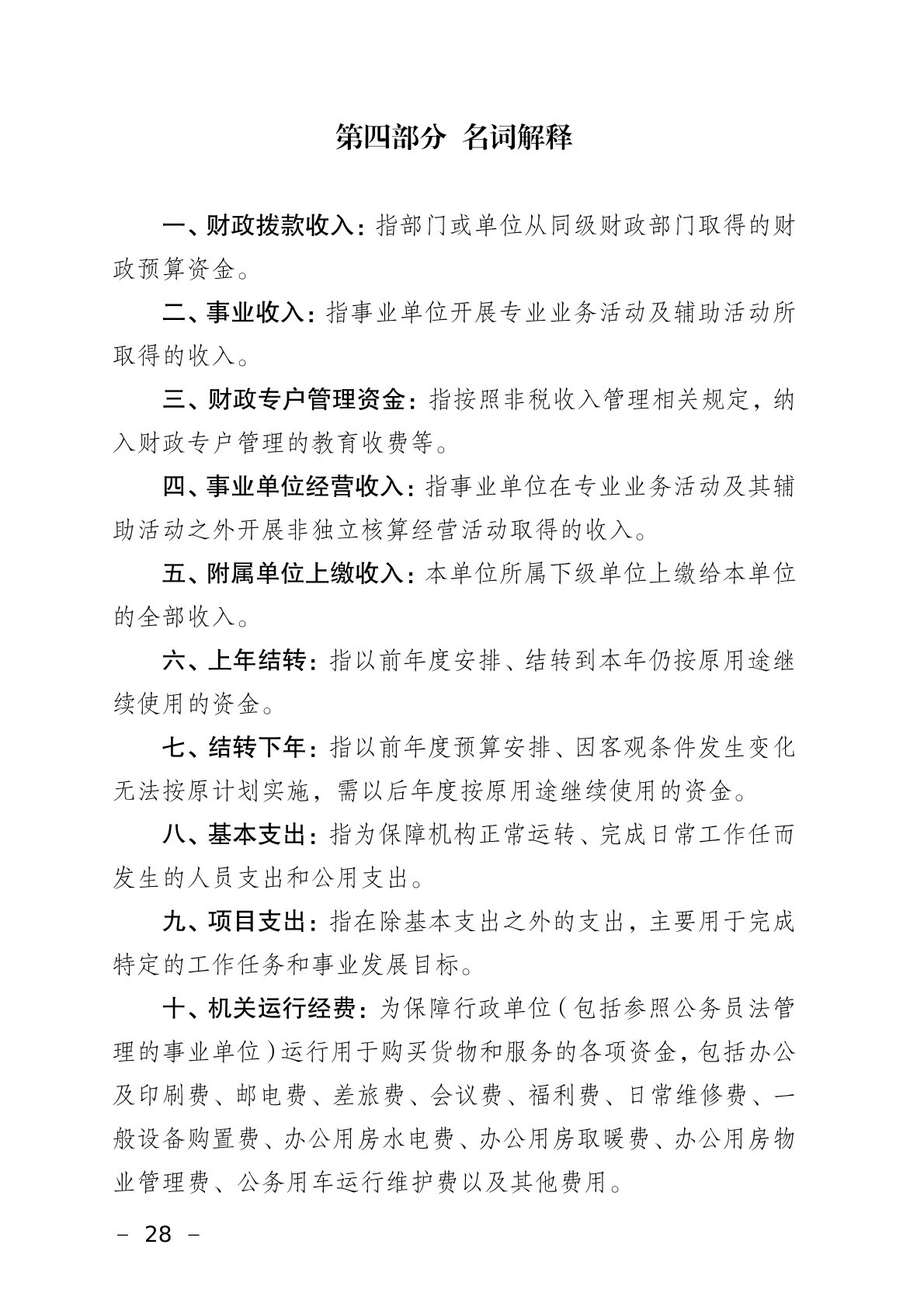
宿州市老年大学教育管理指导中心(宿州市老干部活动中心)2026年单位预算
发布日期:2026-03-03 16:00
编辑:老干部局管理员
来源:宿州市老年大学教育管理指导中心(市老干部活动中心)
阅读:
次
字号:
大
中
小
宿州市老年大学教育管理指导中心(宿州市老干部活动中心)2026年项目绩效.pdf
扫一扫在手机打开当前页
打印本页
返回顶部